首页
产品中心
公路客车
公交客车
轻型商用车
重卡
专用车
智能车
营销服务
网点查询
金融服务方案
售后服务
解决方案
智慧交通解决方案
新能源重卡解决方案
移动医院解决方案
全场景公交产品解决方案
售后服务解决方案
新闻动态
金龙新闻
党建专栏
金龙影像
金龙公告
关于金龙
金龙简介
金龙历史
金龙文化
金龙荣誉
社会责任
加入金龙
CN
CN
EN
FR
AR
ES
RU
云上展厅
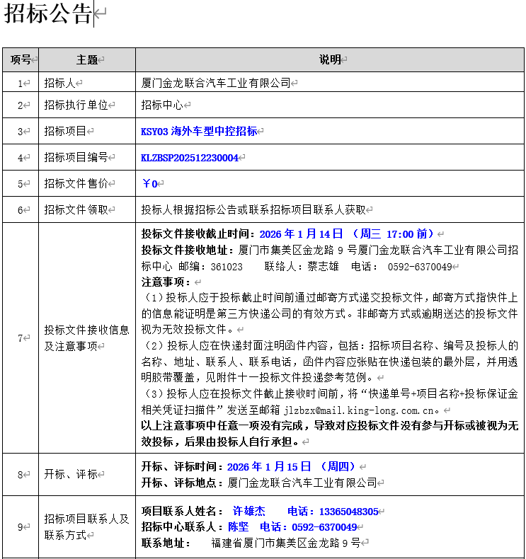
公开招标招标公告-KSY03海外车型中控
2025年 12月 31日 16:25:23
招标标书-KSY03海外车型中控
综合评标-KSY03海外版中控招标项目综合评审法方案
备注:具体产品的技术要求和质量要求请联系项目负责人获取。
上一条
·
公开招标招标公告-KSY03海外车型车载WiFi
·
下一条
公开招标招标公告-金龙2026-2027年度工服项目
返回列表
400-886-6700